Menukaart voor duurzame warmtetechnieken in de huursector

Menukaart voor duurzame warmtetechnieken in de huursector
Opdrachtgever RVO Nederland
Rol van w/e adviseurs Onderzoek naar rol warmtepompen, zonneboilers en biomassaketels in de warmtetransitie van huurwoningen.
Menukaart voor duurzame warmtetechnieken in de huursector

Welke rol kunnen warmtepompen, zonneboilers en biomassaketels spelen in de warmtetransitie van huurwoningen? Dat vroeg De Rijksdienst voor Ondernemend Nederland (RVO) zich af en liet W/E adviseurs hier een onderzoek naar doen. Het resultaat is een menukaart voor duurzame warmtetechnieken voor in de huursector. Die kwam tot stand vanuit een bureaustudie, talrijke interviews en een digitale enquête. In totaal hebben ongeveer honderd experts uit de sector hun bevindingen gedeeld voor dit onderzoek.

Energielabel B is vaak eerste doel

Samenvattend kunnen we stellen dat het aantal toepassingen van warmtepompen, zonneboilers en biomassaketels in de huursector met een paar procent is nog erg gering is. De urgentie bij opdrachtgevers om deze technieken toe te passen is over het algemeen niet groot. ‘Energielabel B’ is vaak het eerste doel en is haalbaar zonder kleinschalige warmtetechnieken als warmtepompen, zonneboilers en biomassaketels.

Menukaart voor duurzame warmtetechnieken in de huursector
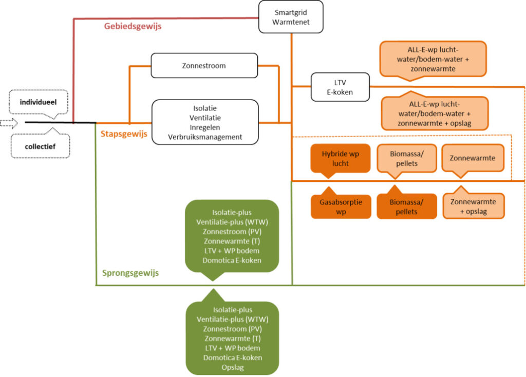
Menukaart warmteopties huursector

Stap voor stap met de menukaart voor duurzame warmtetechnieken in de huursector

Hoge investeringskosten spelen een hoofdrol in de afweging om nog niet aan kleinschalige duurzame warmtetechnieken te beginnen. Bovendien lijkt een stapsgewijze aanpak van verduurzaming de meest bewandelde route voor de bestaande voorraad. Pas ná toepassing van isolatie, ventilatie en zonnestroom komt – op de langere termijn – de afweging van duurzame kleinschalige warmtetechnieken in beeld. De doorgaans nog onzekere lokale plannen voor aardgasvrije wijken werken deze strategie verder in de hand.

Tussenoplossingen

Tegen deze achtergrond zien we dat op dit moment bij de vervanging van een traditionele cv-ketel, vooral de hybride warmtepompen, gasabsorptie-warmtepompen en collectieve biomassaketels kansrijk worden gevonden als een betaalbare en beheersbare tussenoplossing voor het verduurzamen van de warmtevoorziening in woningen.

Afwegingskader

De menukaart voor duurzame warmtetechnieken schetst het afwegingskader van de denkbeeldige verhuurder die – al dan niet – de keuze maakt voor het toepassen van duurzame warmtetechnieken bij woningverbetering.  Zie het stroomschema onderin dit artikel.

Aanbeveling

Belangrijke aanbeveling aan corporaties is om samen met gemeenten en stakeholders stapsgewijze routekaarten naar CO2 –neutraal uit te werken, zodat lokaal de rol van duurzame warmtetechnieken op termijn, zichtbaar en planbaar wordt.

Hier vind je het volledige rapport met meer uitleg over de menukaart voor duurzame warmtetechnieken.

Gerelateerde projecten

W/E adviseurs legt met haar onderzoek de basis voor duurzame ontwikkeling. Bekijk bij welke projecten wij betrokken zijn.

Duurzaam appartementengebouw in het groen
CO2-neutraal, circulair en klimaatbestendig